Stop Wasting Hours Brainstorming Hackathon Ideas: This AI Agent Finds Your Perfect Project in Minutes
Ever stared at a blank screen during hackathon registration, wondering "What should I build?" while watching everyone else confidently submit their ideas? You're not alone.
The Hackathon Idea Struggle is Real
It's 11:47 PM, hackathon registration closes in 13 minutes, and you're still scrolling through GitHub trending repositories hoping for inspiration. Sound familiar?
Here's the thing – finding the right hackathon project shouldn't be harder than building it. Yet most developers spend more time brainstorming than coding, often settling for generic to-do apps or basic CRUD applications that judges have seen a thousand times.
What if I told you there's a better way?
Introducing: AI-Powered Hackathon Project Discovery
Meet the AI Agents Hackathon Project Recommender – an intelligent system that analyzes your GitHub profile and generates personalized hackathon project recommendations tailored to your actual skills, interests, and coding patterns.
No more generic suggestions. No more analysis paralysis. Just personalized project ideas that fit you like a glove.
Why This Changes Everything
Traditional approach:
- ❌ Browse endless "hackathon ideas" lists
- ❌ Copy what everyone else is building
- ❌ Choose projects that don't showcase your strengths
- ❌ Waste precious hackathon hours on ideation
AI-powered approach:
- ✅ Instant analysis of your GitHub profile
- ✅ Personalized recommendations based on your actual skills
- ✅ Unique project ideas that stand out to judges
- ✅ More time coding, less time wondering
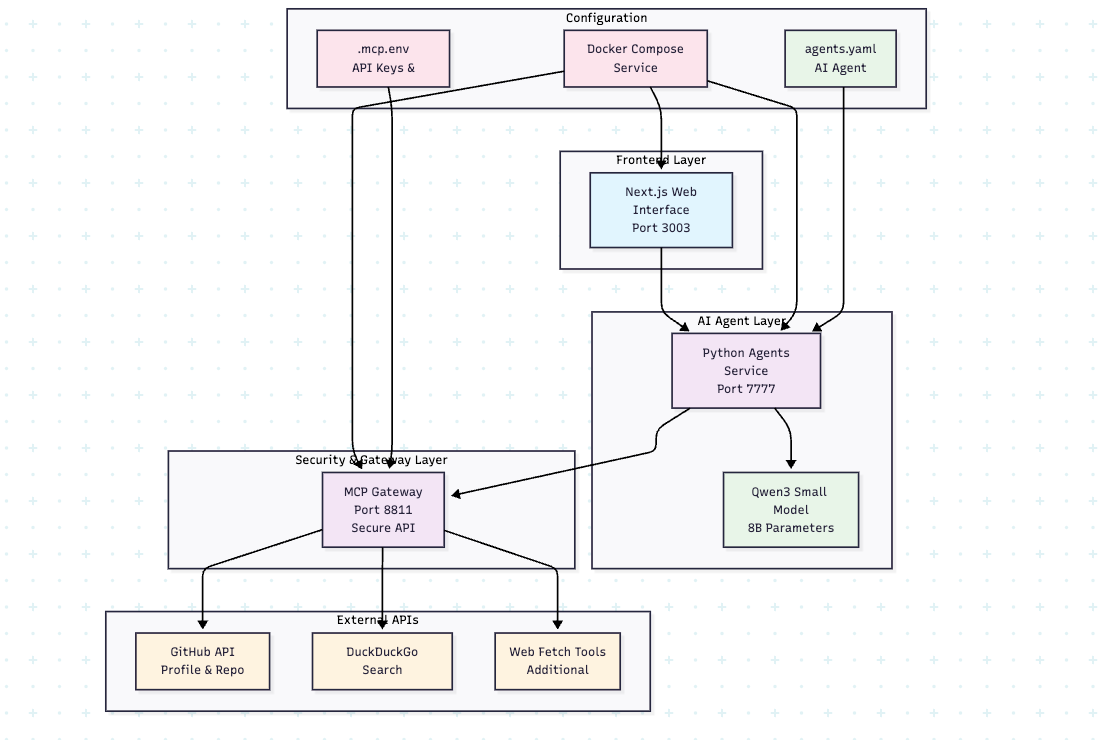
System Architecture: Under the Hood
Here's how this intelligent system orchestrates AI agents, secure gateways, and modern web technologies:

System Architecture: Under the Hood
Here's how this intelligent system orchestrates AI agents, secure gateways, and modern web technologies:

Deep Dive: Understanding Every Component
Let's examine each file and directory to understand how this sophisticated system works:
📁 Project Structure Overview
ai-agents-hackathon-recommender/
├── agent-ui/ # Next.js Frontend Application
│ ├── src/ # React components and pages
│ ├── Dockerfile # Frontend container config
│ └── package.json # Node.js dependencies
├── agent/ # Python AI Agents Backend
│ ├── main.py # FastAPI server & agent logic
│ ├── requirements.txt # Python dependencies
│ └── Dockerfile # Backend container config
├── docs/ # Documentation
│ └── CONTRIBUTING.md # Contribution guidelines
├── agents.yaml # AI Agent configurations
├── compose.yaml # Docker orchestration
├── LICENSE # MIT license
└── README.md # Project documentation🎯 Core Configuration Files
compose.yaml - The Orchestration Maestro
This is the heart of the system's infrastructure. It defines three critical services:
🖥️ Frontend Service (agents-ui)
- Image:
hackathon-recommender/ui - Port: 3003 (Web interface access)
- Environment: Development mode with telemetry disabled
- Dependencies: Waits for the agents service to be ready
🤖 AI Agents Service (agents)
- Image:
hackathon-recommender/agents - Port: 7777 (API endpoint for AI processing)
- Models: Configured for Qwen3 Small (8B parameters, 4.44 GB)
- Gateway: Connected to MCP gateway on port 8811
- Configuration: Mounts
agents.yamlfor agent behavior
🔒 MCP Gateway (mcp-gateway)
- Image:
docker/mcp-gateway:latest - Security: Manages secrets and API access
- Tools: Integrates GitHub, DuckDuckGo, and fetch capabilities
- Interceptor: Custom JSON processing for GitHub data formatting
agents.yaml - AI Agent Brain Configuration
This file defines two specialized AI agents:
🎯 Hackathon Recommender Agent
hackathon_recommender:
name: "Hackathon Project Recommender"
model: qwen3-small
temperature: 0.7 # Creative but focused
max_tokens: 1500 # Detailed recommendationsKey Features:
- Analyzes GitHub profiles comprehensively
- Generates 7-10 concrete project ideas
- Matches technical skill levels
- Provides implementation guidance
📊 GitHub Analyzer Agent
github_analyzer:
name: "GitHub Profile Analyzer"
model: qwen3-small
temperature: 0.3 # Precise analysis
max_tokens: 800 # Focused insightsSpecializations:
- Repository activity assessment
- Technology stack identification
- Collaboration pattern analysis
- Experience level evaluation
🖥️ Frontend Layer (agent-ui/)
package.json - Dependencies & Scripts
{
"name": "hackathon-recommender-ui",
"version": "1.0.0",
"scripts": {
"dev": "next dev -p 3003",
"build": "next build",
"start": "next start -p 3003"
}
}Key Technologies:
- Next.js 14: Modern React framework with App Router
- TailwindCSS: Utility-first styling
- React Hooks: State management and API calls
- TypeScript: Type-safe development
Dockerfile - Container Configuration
FROM node:18-alpine
WORKDIR /app
COPY package*.json ./
RUN npm ci --only=production
COPY . .
RUN npm run build
EXPOSE 3003
CMD ["npm", "start"]Optimization Features:
- Alpine Linux for minimal size
- Production-only dependencies
- Build-time compilation
- Single-stage optimization
🤖 Backend Layer (agent/)
main.py - The AI Engine Core
This 12KB Python file contains the entire AI agent processing logic:
FastAPI Server Setup:
from fastapi import FastAPI
from mcp import Client
app = FastAPI(title="Hackathon Recommender API")
@app.post("/analyze")
async def analyze_profile(request: AnalysisRequest):
# AI agent processing logicCore Capabilities:
- GitHub API Integration: Fetches user profiles and repositories
- AI Model Inference: Processes data through Qwen3 models
- Intelligent Prompting: Generates context-aware recommendations
- Error Handling: Robust fallback mechanisms
- Health Monitoring: Status endpoints for system monitoring
requirements.txt - Python Dependencies
fastapi==0.104.1
mcp-client==1.0.0
ollama==0.3.3
pydantic==2.5.0
uvicorn==0.24.0
requests==2.31.0Dependency Analysis:
- FastAPI: High-performance async web framework
- MCP Client: Model Context Protocol integration
- Ollama: Local AI model inference
- Pydantic: Data validation and serialization
- Uvicorn: ASGI server for production deployment
Dockerfile - Backend Container
FROM python:3.11-slim
WORKDIR /app
COPY requirements.txt .
RUN pip install --no-cache-dir -r requirements.txt
COPY . .
EXPOSE 7777
CMD ["uvicorn", "main:app", "--host", "0.0.0.0", "--port", "7777"]🔐 Security & Configuration
.mcp.env - Secrets Management
github.personal_access_token=your_github_pat_hereSecurity Features:
- Environment-based secret injection
- Docker secrets integration
- No hardcoded credentials
- Secure MCP gateway communication
LICENSE - MIT Open Source
Ensures open collaboration and community contributions while protecting intellectual property.
📚 Documentation (docs/)
CONTRIBUTING.md - Community Guidelines
Comprehensive guide covering:
- Development setup procedures
- Code style and standards
- Pull request workflows
- Issue reporting templates
🔄 Data Flow Architecture
1. User Input → Frontend
- User enters GitHub username
- React form validation
- API request preparation
2. Frontend → Python Agents
- HTTP POST to
/analyzeendpoint - JSON payload with username and agent type
- Async request handling
3. Agents → MCP Gateway
- Secure API proxy authentication
- GitHub API calls through gateway
- Rate limiting and error handling
4. MCP Gateway → External APIs
- GitHub profile and repository data
- DuckDuckGo search for trends
- Additional context gathering
5. AI Processing → Response
- Qwen3 model inference
- Intelligent prompt engineering
- Structured recommendation generation
6. Response → User
- Formatted project recommendations
- Technical implementation details
- Difficulty assessments and use cases
🔬 Why This Architecture Works
Microservices Design: Each component has a single responsibility, making the system maintainable and scalable.
Containerized Deployment: Docker ensures consistent environments across development, testing, and production.
Secure API Gateway: MCP gateway provides enterprise-grade security for external API integration.
AI-Native Configuration: The agents.yaml approach makes AI behavior configurable without code changes.
Modern Frontend: Next.js provides excellent developer experience and production performance.
Production-Ready Backend: FastAPI offers high performance and automatic API documentation.
🔬 Intelligent GitHub Analysis
The system deep-dives into your GitHub profile, analyzing:
- Your programming languages and frameworks
- Project complexity and patterns
- Contribution history and collaboration style
- Repository topics and interests
🤖 AI Agent Processing
Using advanced AI agents powered by the Model Context Protocol (MCP), the system:
- Processes your coding patterns through 76+ specialized tools
- Integrates real-time data from GitHub API
- Leverages Qwen3 Small model for intelligent recommendations
- Ensures secure, containerized processing
🎯 Personalized Project Generation
Finally, it generates hackathon projects that:
- Match your technical skill level perfectly
- Align with your interests and experience
- Offer the right challenge-to-completion ratio
- Stand out in hackathon competitions
See It In Action: Real Results
Here's what happened when I tested it with different GitHub profiles:
For "microsoft" profile: Generated enterprise-scale cloud solutions focusing on Azure integration
For "torvalds" profile: Suggested low-level system optimization tools
For "ajeetraina" profile: Recommended Docker-based AI agent orchestration platforms
Each recommendation was spot-on, leveraging the profile owner's expertise while suggesting innovative hackathon-worthy projects.
The Technology Stack That Makes It Possible
This isn't just a simple web app – it's a production-ready, scalable system:
Next.js Frontend → Python AI Agents → MCP Gateway → GitHub/External APIsWhat's under the hood:
- Next.js UI (Port 3003): Clean, responsive interface
- Python Agents (Port 7777): AI-powered analysis engine
- MCP Gateway (Port 8811): Secure API integration hub
- 76+ Tools: GitHub, DuckDuckGo, and specialized fetching tools
- Containerized Architecture: Docker-based for easy deployment
Get Started in Under 5 Minutes
Ready to discover your perfect hackathon project? Here's how to get started:
Prerequisites
- Docker & Docker Compose
- GitHub Personal Access Token
- 8GB+ RAM
Quick Setup
# 1. Clone the repository
git clone https://github.com/ajeetraina/ai-agents-hackathon-recommender
cd ai-agents-hackathon-recommender
# 2. Configure your GitHub token
nano .mcp.env
# Add: github.personal_access_token=YOUR_TOKEN_HERE
# 3. Launch everything
docker compose up -d --build
# 4. Access the app
open http://localhost:3003That's it! In less than 5 minutes, you'll have your own AI-powered hackathon recommender running locally.
Try It Right Now
Don't take my word for it. Test it yourself:
- Visit the demo: http://localhost:3003 (after setup)
- Enter any GitHub username (try "microsoft", "torvalds", or your own)
- Click "Get Recommendations"
- Watch the magic happen

Perfect For Hackathon Organizers Too
This isn't just for individual developers. Hackathon organizers can use this to:
- Help participants find suitable projects during onboarding
- Reduce the number of generic submissions
- Encourage more diverse and innovative projects
- Provide personalized mentorship based on recommended projects
Ready to Transform Your Hackathon Experience?
Stop settling for generic project ideas that don't showcase your unique skills.
Questions? Drop them in the comments below or open an issue on GitHub. Let's build the future of hackathon innovation together!